PAGE CONTENTS
Objectives
The objective of this project is to critically review, propose improvements for, and to assess in a satellite network testbed, the prominent light-weight application and transport protocols proposed for M2M/IoT communications.
More precisely, the main technical objectives of this project are:
- To identify at least two M2M/IoT protocols for further considerations.
- To define at least two complete references M2M/IoT satellite network scenarios for future M2M/IoT applications.
- To identify possible optimizations, modifications, and lower layer convergence procedures for the selected protocols for enhanced performance in selected reference M2M/IoT satellite network scenarios.
- To demonstrate, via implementations in a network testbed, the enhanced performance of integration procedures proposed for the selected M2M/IoT protocols in the selected reference M2M/IoT satellite network scenarios.
Challenges
The key challenges of this project are versatile:
- Definition of the criteria for selecting those few prominent protocols for further analysis and performance improvement.
- Selection of the satellite use cases or scenarios, which would benefit most from the improved protocols, within the next five years.
- Identification of the protocol aspects which could be improved and their simulations.
- Identification of the level at which these improvements will be implemented: at user terminal, at a potential dedicated hosted payload, or perhaps a combination of both.
System Architecture
The project comprises the development of a testbed, demonstrating the performance improvements of the M2M/IoT protocols, identified and implemented as part of the project. Possible baseline architectures for the simulation in the testbed are illustrated below.

In this scenario, a sensor network is connected to a satellite terminal, which routes the message via GEO satellite to a cloud service. The communication protocol could be COAP, MQTT or any other IP enabled protocol. Also a combination of different protocols, aggregated at satellite terminal is an option.

This scenario is similar to the previous one, but this time an M2M/IoT protocol router is implemented on board of a spacecraft in a non-GEO orbit. Depending on the complexity of the satellite network, messages are routed either directly to a satellite gateway or stored on board of the spacecraft until it enters the visibility range of the next earth station.
Plan
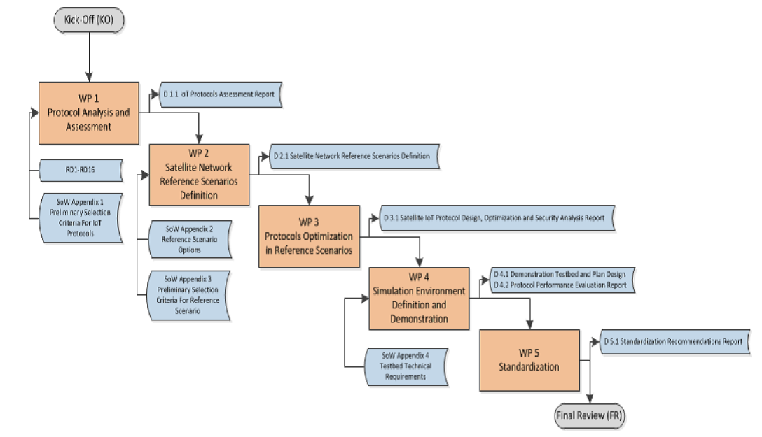
The figure below illustrates the work logic of the project. The work is organized in five technical work packages. The management work package (WP 6) is omitted since it runs in parallel to all activities for the duration of the project. Each of the work packages delivers an output in form of at least one technical document, which acts as inputs for the subsequent work packages.
Despite the visual representation, which indicates a sequence of activities, work packages do overlap.

The following milestone plan has been defined:

Current Status
The project successfully passed the MS3 milestone. The final scenario has been worked out and the protocols for optimization have been selected. For each of the protocols the identified optimizations have been defined and theoretically analysed. The simulation environment has been put into place. Basic functional end-to-end test of the environment has been performed. In parallel standardization organisations have been informed about this activity in face to face meetings, whenever possible, and preliminary results have been published in the research community.