PAGE CONTENTS
Objectives
The project objective is to provide a user friendly and fast way to predict solar cell degradation due to space exposure. In particular, the provided tool is validated against ground tests. The ground tests are designed specifically to assess core assumptions of the models used in the project. The end result is provided as both a standalone tool as well as integrated in the ESA Network of Models (nom.esa.int). An error of 2% is expected on the results.

Challenges
The project produced a new environment model, OMEP, as well as a new calculation tool, SCAD, adapted to current and future missions. Ground testing needed to be tuned to target core assumptions of the current theories and methods regarding solar cell degradation.
System Architecture
The tool is a modular system and the various intermediate results can be retrieved if needed.

The architecture of the provided tool is shown in the picture above. This approach is compatible with the NoM platform where one can combine various models from different projects to create one’s own calculation scheme. The SADC can be built back from the individual modules (see figure) or can be tailored by the end user to suite any specific need. For example, the original environment model or degradation models can be swapped with any other compatible model featured in NoM as long as the inputs/outputs are compatible (see NoM taxonomy for more details).
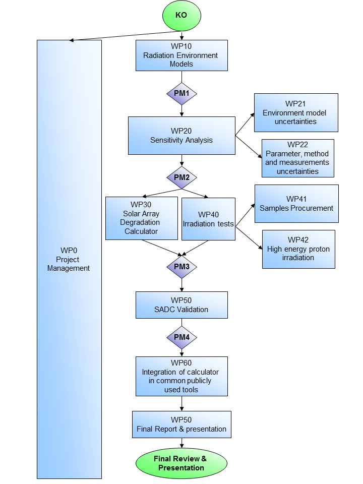
Plan
The project is divided into several work packages as per the figure below.

Current Status
COMPLETED!